2026年电车购置税新政落地!最高多掏1.5万,这些车马上不香了
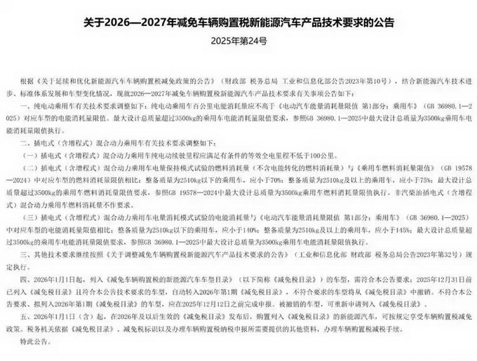
10月9日,工信部、财政部、税务总局联合发布公告,明确2026年至2027年新能源汽车购置税减免新技术要求。这意味着,延续11年的“全额免税”时代正式终结,2026年起购置税减半征收,但每辆车最高减免额不超过1.5万元。更狠的是,只有列入《减免车辆购置税的新能源汽车车型目录》的车型才能享受优惠,而目录准入标准堪称“地狱难度”——纯电车百公里电耗必须低于国家限值,插混车纯电续航不得低于100公里,馈电油耗要比传统油车低30%以上。这套组合拳,直接让那些技术落后的“油改电”和“续航虚标”车型现出原形!

购置税新政最精妙的设计,在于30万元这个价格锚点。30万及以下车型,按5%税率缴税,刚好卡在1.5万减免上限;超过30万的车型,则需按10%税率计算后再减1.5万。以一辆50万元的电车为例,2025年买能省5万购置税,2026年买则需缴纳3.5万,前后差价高达8.5万!这导致一批原本定价在30万边缘的车型陷入两难——是降价保销量,还是硬扛价格失守市场? 更尴尬的是,理想L9、问界M9等高端车型的潜在买家,可能被迫提前下单,或者转投二手市场。

新政对插电混动(含增程式)车型的打击最为致命。纯电续航门槛从43公里大幅提升至100公里,相当于逼着车企把电池容量翻倍。那些还在用8-10度小电池“糊弄”政策的低端插混车,将彻底失去免税资格。例如比亚迪秦PLUS DM-i低配版(纯电续航55公里)、吉利帝豪L雷神Hi·P等车型,若不及技术升级,2026年起消费者购买需多掏1.5-2万元购置税。业内预测,至少三成插混车型将因无法达标而退出市场,车企要么加大电池投入,要么转向纯电路线。

纯电车同样面临严苛的电耗限制。新规采用“车越重,电耗要求越严”的逻辑,整车重量超过2.5吨的车型,电耗必须比国标限值低25%以上。这意味着蔚来ES8、理想MEGA等“重量级选手”要么减重瘦身,要么接受“征税出局”。甚至比亚迪汉、小鹏G9等中大型轿车,也需优化三电系统才能达标。有工程师算过一笔账:要让一款2.8吨的SUV电耗达标,至少需要减重200公斤,相当于拆掉四个座椅和所有隔音材料!

对于消费者而言,2025年底成了关键的决策节点。刚需族不妨抓住全额免税的尾巴——购买30万元车型立省1.5万,50万元车型省5万;等等党则可能迎来技术红利:800V高压平台、固态电池、城市NOA智驾将在2026年全面普及,充电速度提升50%,续航突破800公里。但风险在于,符合新规的车型可能因技术成本上涨而提价。更现实的选择是:如果看重性价比,抢在年底前下单;如果追求技术体验,不妨忍到明年。



这场政策变革的背后,是行业洗牌的残酷加速。咨询公司艾睿铂预测,中国129家新能源品牌中,到2030年仅有15家能实现可持续发展。哪吒汽车已因资金链断裂进入破产重整,威马、高合等更是早已出局。新规之下,缺乏三电自研能力的品牌将首当其冲——它们既无法满足电耗要求,又无力承担电池扩容成本。就连比亚迪这样的巨头也面临利润下滑危机,第二季度净利润暴跌30%,不得不靠降价维持份额。
购置税新政的本质,是用税收杠杆撬动产业升级。当政府不再为落后技术买单,车企必须拿出真本事:要么像比亚迪那样砸钱研发刀片电池和DM-i混动系统,要么像华为联合车企那样强攻智能驾驶。短期看,消费者可能为更贵的电车买单;长期看,我们将用同样的钱买到更安全、更节能、更智能的产品。毕竟,当潮水退去,才知道谁在裸泳。而这一次,退潮的速度比所有人想象得更快!











