您现在的位置是:首页 > 资讯 > 行业
模糊搜索  
节能与新能源汽车规划“纠结史”
2011-12-12 9:45:00     电动车时代网    
关键词:新能源汽车,电动车

自从2010年6月曝光以来,我们已经听到了无数次关于《节能与新能源汽车产业规划》(下简称“规划”)“即将出台”、“最早某月出台”、“肯定出炉”、“出台无望”、“再被退回”……的消息,因此到了2011年的最后一个月,当我们获悉“规划”已于11月初再次被国务院退回时,已被锻炼地十分的淡定和从容。现在就让我们来回顾这一年多以来,这部万众瞩目的新能源汽车产业发展最重要文件的“纠结史”:

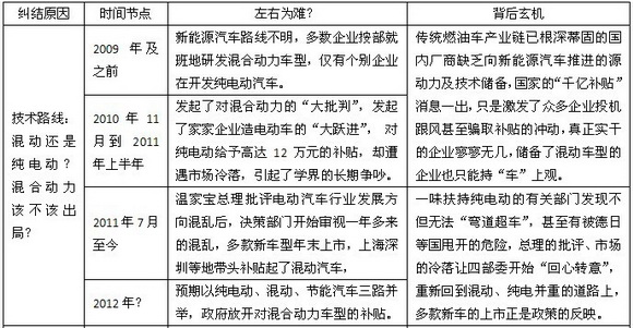
混动还是纯电动 原来斗的不是路线?

奇瑞新能源汽车公司副总经理曾令鹏指出,关于纯电动与混合动力,本不是技术路线之争的范畴,从技术角度看,混合动力的技术难度大于纯电动的难度,并且今后纯电动和混合动力所服务的对象也会有区隔(用途方面的区隔-纯电动中短途代步、混合动力适用于中长途代步;所以也不存在很多人质疑的“混合动力是过度技术”一说;国内与国外发达国家的差距最大在于发动机及变速箱,发展混合动力仍然无法缩小这方面的差距,而发展纯电动,动力系统的差距会大幅缩小;企业本身发展需要内燃机节能减排、混合动力、纯电驱动并行发展! 

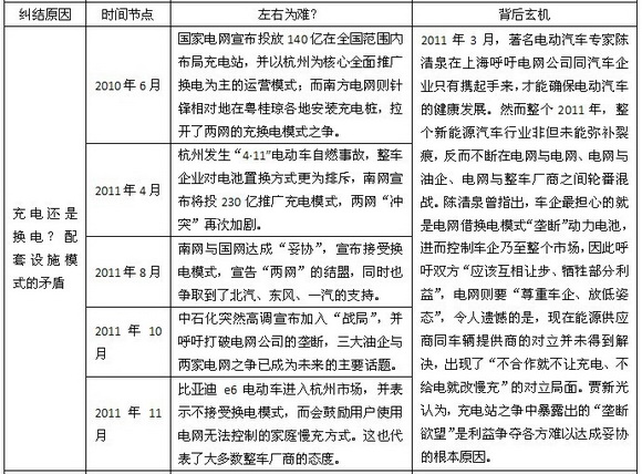
充电还是换电?谁能遏制垄断的“欲望”?


 

千亿补贴、百万产销的目标悄然消失 


责任编辑:fs
首页   1  2  3 后一页  尾页
复制本网址,发给POPO/QQ/MSN好友共享】【 加入收藏 】 【 打印本文 】 【 关闭窗口 】 【发表评论
您认为这篇文章对您有帮助吗?请为这篇文章打分(5分为最好)
1分 2分 3分 4分 5分
美图欣赏
12月轿车销量排行
处理 SSI 文件时出错